今天是:
设为首页
|
加入收藏
首页
学校概况
学校简介
领导班子
组织机构
校园风光
党建园地
党群路线
党建动态
教工之家
学习专栏
清廉校园
信息公开
招投标公开
资助专栏
预决算公开
助学金公示
人事信息
规范性文件
学校新闻
教学教研
教学活动
教研之窗
新 课 改
德体卫艺
德育活动
军训风采
体育活动
艺术天地
成人仪式
百日誓师
元旦汇演
团委专栏
招考信息
高考动态
高一招生
安全防范
安全教育
危化品安全
网络安全
办学成果
学校荣誉
校 友 录
学校新闻
学校新闻
当前位置:
首页
>>
学校新闻
>> 正文
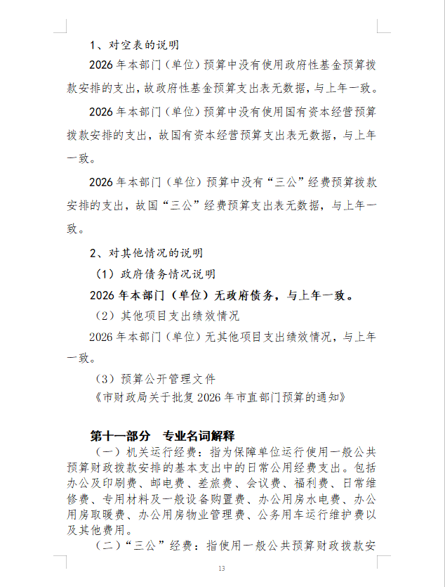
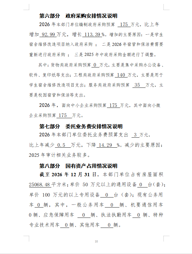
2026年度黄石市有色第一中学部门预算公开
发布日期:2026-01-23 作者: 来源: 财务 点击:
上一条:
黄石市有色一中2025年高考创历史新高!
下一条:
有色一中校园主水路管网维修改造项目询价公告